培养大学生创新意识、提高创新能力,促进新能源领域科技创新,为学生搭建学术交流和企业合作平台。首届“福瑞康·燎宇杯”南京信息工程大学新能源电力电子创新实践大赛在自动化学院举办。本次大赛时间为2021年5月12日至2021年8月31日,比赛地点为学科3号楼新能源电力电子技术开放实验室。12日中午,自动化学院在N503实验室召开大赛启动仪式暨赛前动员会,学院副书记、副院长霍晓音,毛鹏老师出席会议,新能源电力电子兴趣小组全体同学到场参加,活动由辅导员李莹主持。
会上,霍书记首先感谢了毛鹏老师在新能源兴趣小组教学管理上的投入和付出。他强调,科创意识和实践能力是检验工科学生合格与否的衡量标准,他希望在场的每位同学能充分利用好兴趣小组学习平台上的实践教学资源,不断夯实筑牢自身专业知识,充实地度过大学四年时光,为未来人生蓄力増彩。任何成就都不可能是一蹴而就、一帆风顺的,霍书记也告诫同学们要懂得坚守,学会坚持,不轻易在困难和挫折面前言败退缩。
毛老师总结了本学期兴趣小组集中学习的阶段性成效,并对暑假期间实验室的实践教学安排进行了部署。随后,霍书记与毛老师一起公布了本次大赛题目。教学联系实践,课程融汇贯通,自动化学院各科创兴趣小组致力精研对应学科竞赛、实际科硏项目,通过指导教师有计划有步骤的培训和指导、举办各类特色竞赛活动、兴趣小组成员互相带动和影响其他同学,逐渐形成“以赛促学,以学促行”的良好学风氛围。


一、任务
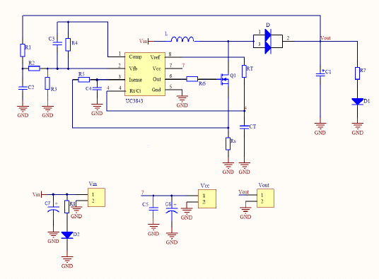
如图1所示为采用UC3843控制芯片的Boost DC-DC变换器参考原理图,请结合该基本原理图和UC3843芯片数据手册,设计一台恒压输出的变换器。

图1 boost DC-DC变换器原理图
二、要求
1、基本要求
(1)输入电压变化范围为20~30v ;
(2)输出电压50v,额定功率80w;
请完成参数设计、元器件选型,并在Altiumdesigner软件下完成线路图和PCB的设计,并撰写设计报告,给出实验结果。注意,为方便备料,散热器和电感磁芯(PQ3230)采用本次赛事指定型号。
2、发挥部分
(1)输出50~70v可调;
(2)LCD屏或者电压表头显示输出电压值;
(3)输入过压、输出过压保护;
(4)开关管过热保护;
(5)加电源外壳、端子;
3、比赛时间
4、比赛地点

指间自动化