首页
学院概况
学院简介
现任领导
历任领导
机构设置
宣传视频
领导信箱
师资队伍
人才工程
教师队伍
人才招聘
师德师风
本科生教育
专业设置
培养方案
教改工程
教学成果
实验室与基地
教学案例
工作动态
研究生教育
学科建设
导师风采
导师风采2
研究生招生
研究生培养
研究生管理
创新工程
研究生工作站
培养成果
工作动态
科学研究
研究方向
科研平台
科研成果
科研项目
成果转化
学术交流
科研服务
国际合作
合作办学
国际交流
工作动态
党群工作
党建动态
理论学习
组织机构
样板支部
入党指南
党委文件
会议纪要
工会组织
工会活动
统战工作
思政工作室
学生工作
教育管理
团学工作
评奖评优
助学工作
学科竞赛
科创兴趣小组
招生工作
就业工作
学工动态
校友风采
历年毕业照
“六个一”工程
安全教育
科普基地
规章制度
行政人事
财务制度
本科生教育
研究生教育
科研工作
学生工作
留学生教育
党建工作
工会工作
实验室工作
学科竞赛
总务资产
下载专区
行政人事
本科生教育
研究生教育
科研工作
学生工作
党建工作
国际合作
其它
首页
研究生教育
研究生招生
>> 正文
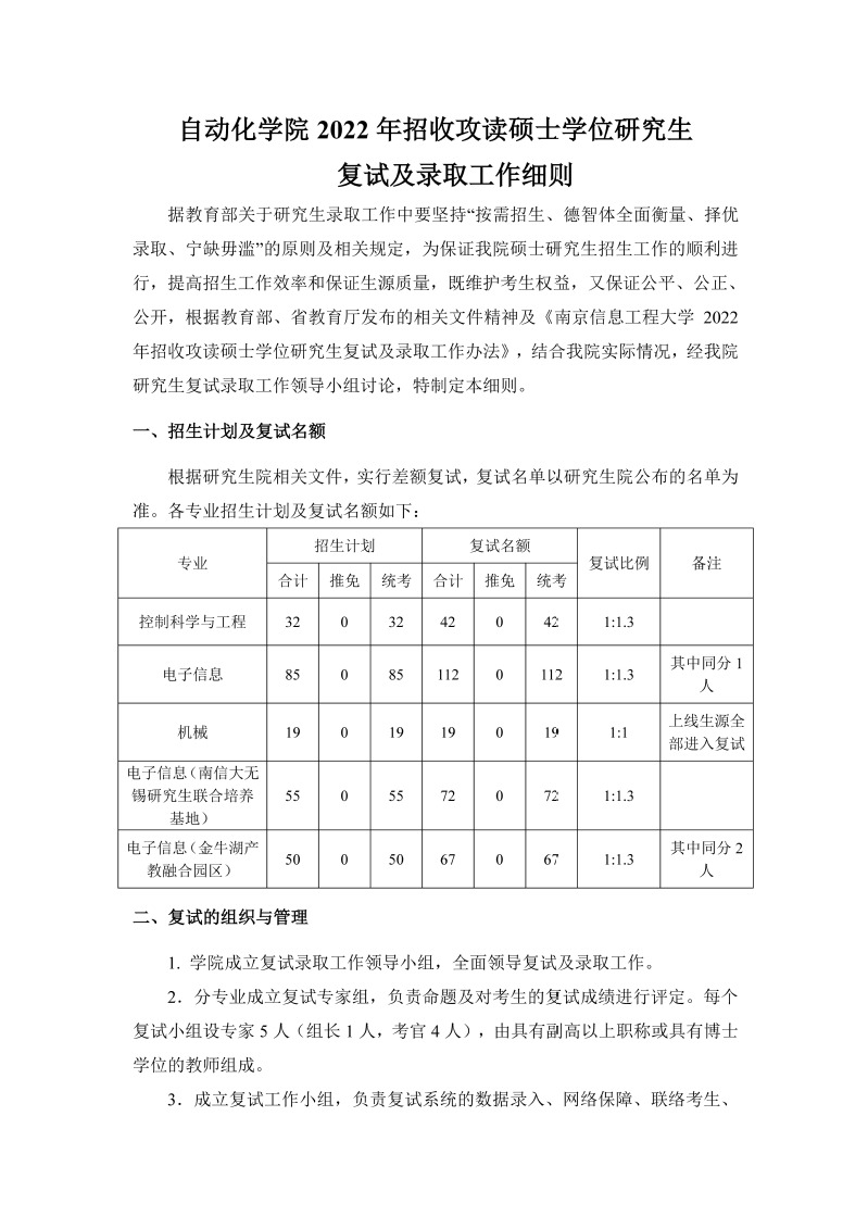
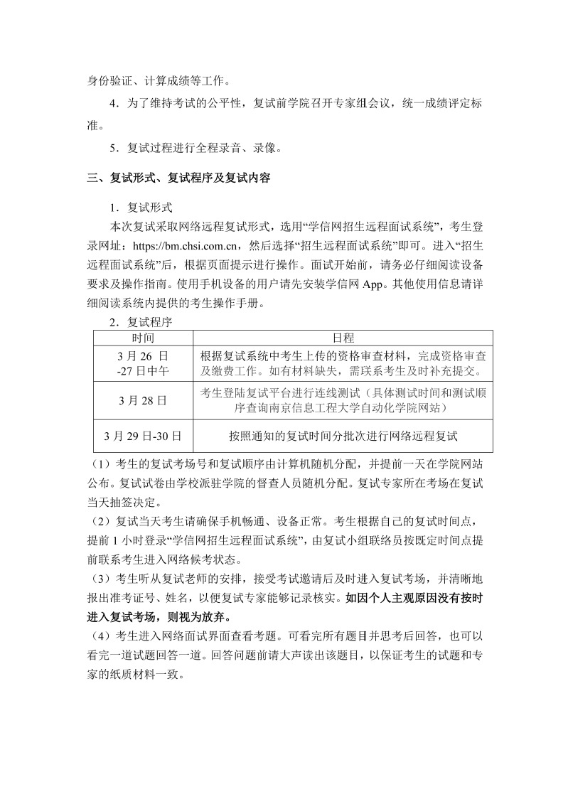
自动化学院2022年招收攻读硕士学位研究生复试及录取工作细则
发布日期:2022-03-26
重要导航
学校首页
信息公告
天际新闻
联系我们
院长信箱
书记信箱