自动化学院2021届毕业生升学就业概况
发布日期:2022-04-13
自动化学院各专业近五年毕业生平均就业率在98%以上。学院每年有近110名毕业生进入国内知名大学攻读研究生,其中四成以上进入其他双一流高校及科研院所,近10人选择出国留学深造。在毕业生就业群体中,65人进入国家电网、南京地铁、中国移动、五冶集团等国企央企工作,120余人进入南京钢铁、上海文泰、京东方科技、中天科技等优企名企工作,总体就业情况较好,毕业生综合素质受到广大用人单位的高度认可。
2021届毕业生发展去向



2021届毕业生升学情况

2021届毕业生升学情况

学院毕业生重点就业单位

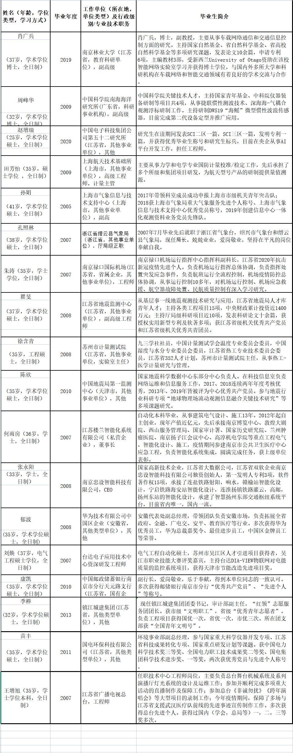
学院杰出校友
