为了更好的践行“服务校友、服务学校、服务社会”的校友工作宗旨,加强校友工作建设,不断完善全员重视和强化校友工作体系,校友办公室响应广大校友需求,积极整理了一份校友服务指南,为校友办实事解难题。以下为校友办理频次最多和最为关心的事项:
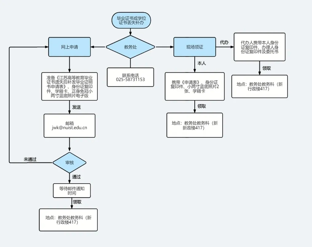
1.毕业证书或学位证书丢失补办

遗失补办程序及申请表:
https://jwc.nuist.edu.cn/info/1116/3953.htm
如有疑问请联系教务处。
联系电话:025-58731185
2.毕业生成绩表、档案表(学习卡)

3.常用学校部门官网及联系方式
●学校主页
官网:https://www.nuist.edu.cn/main.htm
电话:86-25-58731101
传真:86-25-57792648
邮件:xb@nuist.edu.cn
●校友办公室
官网:https://alu.nuist.edu.cn/
电话:86-25-58235183
邮件:xyb@nuist.edu.cn
●校史馆
官网:https://xs.nuist.edu.cn/
电话:025-58235192
邮箱:xsg@nuist.edu.cn
●档案馆
官网:https://archives.nuist.edu.cn/
邮编:210044
电话:025-58731208
邮箱:dag@nuist.edu.cn
●教务处
官网:https://jwc.nuist.edu.cn
邮编:210044
电话:025-58731152
邮箱:jwc@nuist.edu.cn
上一篇:下一篇: