南京信息工程大学自动化学院的前身是1993年成立的计算机与信息工程系,2006年学校院系调整,组建成立信息与控制学院,2018年9月更名为自动化学院。学院现设有六个本科专业:自动化、测控技术与仪器、电气工程及其自动化、数据科学与大数据技术、机器人工程、机械电子工程。其中,自动化、测控技术与仪器、电气工程及其自动化为国家一流本科专业建设点,并通过工程教育专业认证。
近年来,自动化学院发展紧跟时代进步,在全国范围内较早的开设新工科专业机器人工程等。同时,学院注重面向行业企业,开展深度融合教育,依托自动化专业和测控技术与仪器专业,分别获批了江苏省卓越工程2.0计划及省产教融合型一流专业,依托电气工程及其自动化专业和国电南自公司,开设国电南自英才班,进一步提升人才培养质量。

自动化学院发展历史沿革
一、坚持党的领导,贯彻立德树人根本任务
学院党委始终坚持党对教育事业的全面领导和社会主义办学方向,紧紧围绕落实立德树人根本任务,持续在建堡垒打基础、建队伍聚合力、建体系强核心上下功夫求实效,将党建引领与教育教学工作紧密结合,推动党的政治优势与组织优势转化为育人优势,取得了良好成效。
始终将建强组织堡垒作为贯彻落实立德树人的关键基础。实施“体系筑基”工程,对标全国党建工作样板支部,落实党委委员联系支部制度,编写《学院党支部党建工作手册》,制定党支部“堡垒指数”考评管理办法,积极推动支部建设标准化。
始终将建强教师队伍作为贯彻落实立德树人的重要抓手。坚持党管人才原则,引育并重。既把好人才“入口关”,通过制定完善人才工作体制机制、加强师德师风教育、开展人才引进工作专题研究等补齐队伍建设短板;也强化人才“发展关”,以教师团队建设为核心,加强平台建设和学术研究梯队的培育,开展教学竞赛,引导青年教师积极参加国内外学术交流活动和学术组织,助力教师队伍整体教学能力提升。
始终将建强思政体系作为贯彻落实立德树人的核心任务。以课程思政为引领,编印优秀案例集、评选优秀教案、推进示范课建设、培育教学名师、撰写教改论文、提交高质量督导质量报告,推动教学和育人质量双提升。学院党委获批江苏省党建工作标杆院系培育创建单位,教工第一党支部获批全国党建工作样板支部培育创建单位并顺利通过验收,本科生第一党支部获批江苏省党建工作样板支部培育创建单位;多次获江苏省高校最佳党日活动优胜奖、江苏省党建工作创新奖等荣誉;学院团委获评江苏省五四红旗团委等。
二、建立闭环质量保障体系,确保教学持续改进
学院坚持OBE理念,紧盯培养目标、毕业要求、课程体系三个方面的持续改进。通过外循环持续改进培养目标、通过内循环持续改进毕业要求、通过成果循环持续改进教学活动。制定《自动化学院教师调(停)课管理办法》、《自动化学院教学督导工作条例》等教学工作管理办法,构建了周期性的评价体系,从制度、执行、资源等方面保证专业的持续改进,形成“运行-评价-反馈-改进”的质量管理闭环。

基于OBE理念的人才培养质量管理机制
学院注重学生培养的过程跟踪管理,建立了请假审批机制、班主任例会机制、学情追踪机制等。学院主要领导跟进检查及定期参与座谈、院级督导制的确立,形成“以评促改、以评促教、教学相长”的良好氛围。学院积极组织教师参加各类教学培训活动,促进教师教学技能提升。积极开展对青年教师的帮扶培训,充分发挥“传帮带”作用,夯实基层教学组织。

教学质量保障重要举措
三、构建多元育人机制,全面提升人才培养质量
学院以“气象+自动化”为特色引领,按照服务国家战略发展新需求、构筑国际竞争新优势、落实立德树人新要求的新工科建设目标,聚焦工科学生家国情怀、科学精神、创新意识的提升,建立校、院两级教学质量监控体系,并探索实践了基于“三融合”的创新人才培养模式:(1)思政融合,双线发力培育科学精神:线下通过课程思政、支部活动、自慧讲堂等,传授科学精神内涵;线上利用“微课堂”和“E空间”等“指尖上的学习源”筑牢信仰之基。(2)知识融合,三位一体促进学科交叉:建设跨学科本科生导师团队,多元化指导;设计跨学科课程体系,完善知识结构;参与跨学科科研项目,科教融汇建立学术共同体。(3)模式融合,四轴联动提升创新能力:通过学科竞赛强化能力训练;依靠行业协同紧密联系需求;利用产教融合搭建创新平台;借助国际合作拓展国际视野。

自动化学院育人体系设计

国电南自英才班开班仪式

江苏无线电厂有限公司董事长戎少岩一行来校签署全面战略合作协议
四、育人成果卓著,教育教学水平稳步提升
学院始终以人才培养为根本任务,持续深化教育教学改革,并逐步形成了强化学科交叉、重视科教融汇、鼓励产教融合的育人新模式,近年来取得了显著成果。
(一)师资队伍实力不断提升
学院拥有一支博士化、国际化、专业化的高水平师资队伍。专任教师博士化率达到98%,一年以上国际化背景的教师比例达58%。学院拥有全国黄大年式教师团队、江苏省双创计划团队、江苏省高校“青蓝工程”科技创新团队、江苏省高校优秀科技创新团队等省部级以上团队5个;拥有国家杰出青年基金获得者、国家优秀青年基金获得者、江苏省双创人才、江苏省特聘教授、江苏省杰出青年基金获得者、江苏省“333工程”培养对象等一批省部级以上人才20余人。

全国黄大年式教师团队
近5年,学院教师主持教育部高等教育司产学合作协同育人项目30余项,取得电工电子类青年教师授课竞赛国家级二等奖1项、江苏省微课比赛一等奖3项、三等奖2项。

江苏省微课教学比赛获奖证书

学院教师开展的各类教研活动
(二)优质教学资源不断扩充
《智慧工厂虚拟实训》入选国家级虚拟仿真实验项目,《电子科技进中小学》、《数字图像处理》获国家级一流课程,《气象仪器》获江苏省产教融合型一流课程,《气象仪器基础》获江苏省重点教材立项,《微机原理与接口技术》入选江苏省高等学校精品课程和精品教材。《自动控制原理》等3门课程建成在线开放课程,在中国大学MOOC平台上线。此外,《电路》等10余门课程获批校级一流课程,《智能传感余检测技术》等8部教材获校级教材基金立项。学院还拥有江苏省自动化实验教学示范中心、江苏省物联网工程实践教育中心等多个省部级教学实验平台,满足学生教学实验需求。

已出版教材

教学实验平台
(三)教学研究持续深入
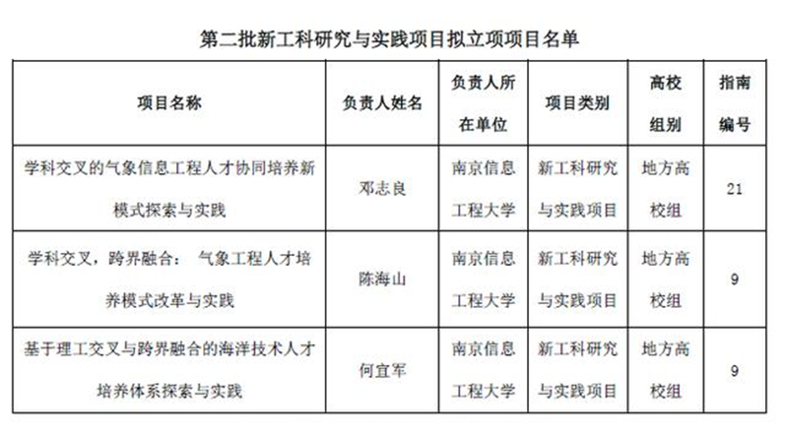
近十年来,学院获国家高等教育教学成果奖一等奖1项、江苏省高等教育教学成果奖一等奖2项、二等奖2项;“学科交叉的气象信息工程人才协同培养新模式探索与实践”获批教育部新工科研究与实践项目立项,“科教融汇视角下自动化专业人才培养探索”获江苏省教学改革项目重点项目立项。“自动化实践创新人才培养的竞赛实验班模式研究”获教育部高等学校自动化类专业教指委教改课题立项。

教育部新工科项目立项名单

教育部高等学校自动化类专业教指委教改课题结题
(四)创新创业教育硕果累累
建立研、学、用一体化人才创新创业教育机制:通过竞赛导航,科技文化节,重点推进“互联网+”、“挑战杯”、智能车等竞赛,提升学生科技创新意识;通过组织护航,以科技社团、双创实验班为载体,打造“导师-朋辈导师-科技社团”三级联动,提升学生双创能力。近五年来,学生获得“挑战杯”全国铜奖、中国机器人大赛特等奖、全国大学生智能汽车全国总决赛一等奖、全国大学生电子设计大赛全国一等奖、大学生数学建模竞赛一等奖等各类省级以上奖项900余项。学生通过参与大学生创新创业项目、校企导师科研项目等,取得专利98项,发表高水平论文58篇,创新能力得到锻炼。
学生实践创新能力显著提升,获得多项国家级学科竞赛奖项,同时推动了学院多次承办全国范围的高水平学科竞赛,较好的推广了专业知名度。

学生取得的创新创业成果

媒体报道承办的高水平学科竞赛
(五)国际化教育合作初见成效
学院已与英国伯明翰大学、布里斯托大学初步达成战略合作意向,将在学生联合培养、科学研究等领域展开深层次交流与合作。与英国剑桥大学、布鲁奈尔大学、伦敦大学、爱丁堡大学、帝国理工大学、玛丽女王大学等在课题联合申报、协同育人等方面展开交流合作。
(六)学生竞争力不断增强
学院以人才培养质量为生命,把培养适应时代要求和社会发展的高层次人才作为最重要最紧迫的任务。面向江苏经济社会发展,面向中国气象事业发展需求,努力实现将学科建设与信息技术等战略性新兴产业相关领域有效融合,培养基础理论扎实、实践应用能力强、富有创新精神的高层次专门人才。毕业生就业领域广,就业层次高,35%以上毕业生被保送或考入国内外著名高校和科研院所继续深造,毕业生多就业于长三角一带的各类企事业单位,高质量就业率连年保持在98%以上,广受用人单位好评。
五、结束语
通过师资队伍、专业建设、课程教材建设、教学改革、创新创业教育等多方面的综合举措,学院的教育教学水平得到了显著提升。这些举措不仅提高了教学质量和效果,也为学生的全面发展提供了有力保障。未来,学院仍将秉持以生为本、产出导向的理念,持续改进,并探索在人工智能高速发展的当下,工科人才培养面临的新问题和新挑战,不断优化育人体系和育人模式,为党和国家培育栋梁之材。


