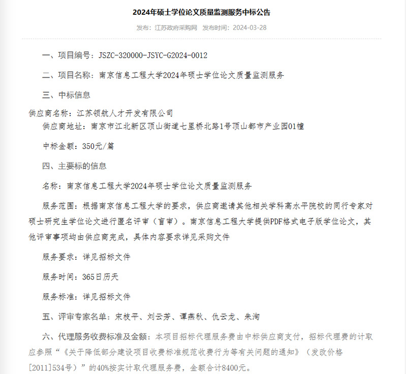
2024年硕士学位论文质量监测服务中标公告
欢迎访问招标处网站
学校主页
信息公告
首页
意向公开
招标公告
中标公示
办事流程
政策法规
上级政策法规
校内文件制度
资料下载
联系我们
中标公示
2024年硕士学位论文质量监测服务中标公告
2024年硕士学位论文质量监测服务中标公告,详情如下:
2024年硕士学位论文质量检测服务采购文件.doc
中小企业声明函.pdf
南京信息工程大学招标办
2024年4月1日